Google Question of the Day
Question Of The Day é uma das Actions mais jogadas do mundo e a mais bem avaliadas do Google Assistant. O sucesso é devido, em grande parte, à simplicidade da proposta: uma pergunta por dia. Uma pergunta que pode ter diversos temas como Ciência, Arte e Entretenimento, Conhecimentos Gerais e outros. Eles estão presentes em diversas plataformas como Assistant, Alexa e em formato de app. Nesse projeto fomos chamados para criar uma identidade visual, escalável, atraente e consistente para o produto
O Projeto
Dar um rosto àquela voz conhecida
Fomos convocados pelo Google para criar do zero a identidade visual, projetar a interface gráfica e implementar no front-end. Além disso, também fazia parte do projeto realizar a integração do nosso design visual numa interface reutilizável para outras plataformas. O Question of the Day é um quiz de uma pergunta temática diária e tem 6 temas no total: literatura, artes e entretenimento, ciência, história e geografia. A cada resposta correta, você ganha pontos gerais e medalhas para cada tema.


O Desafio
Se não tenho nada, tenho o mundo inteiro
A Action é relativamente rígida; não dá para aplicar muita criatividade. O grande desafio foi conseguir fazer com que esse espaço de design limitado pudesse brilhar sem ficar poluído. Havia também uma escassez de algum direcionamento visual de marca ou assets com que pudéssemos trabalhar, e não contávamos com tempo e nem orçamento para realizar uma imersão mais profunda. Não havia como desenvolver um projeto de branding completo, então partimos do zero, com muito pouco referencial além de uma conversa com os sócios sobre o que eles gostariam de ver.

O Processo
Direto ao ponto e com o objetivo claro
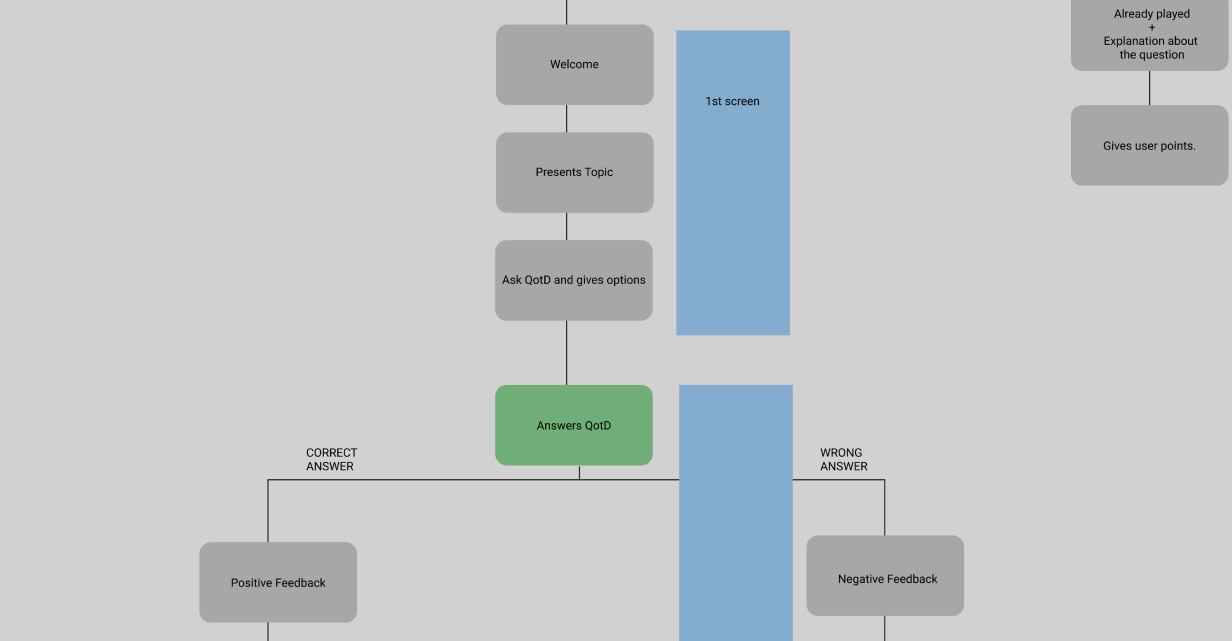
Fizemos um setup e uma pequena descoberta técnica para mitigar riscos. Mapeamos a estrutura do produto já existente do ponto de vista do usuário, em formato de fluxos conversacionais e demos uma perspectiva que o próprio cliente ainda não tinha sobre o produto. A partir disso, fizemos a listagem das telas e partimos para criação. Confiamos na simplicidade e objetividade, sem perder de vista um visual chamativo e atraente. Cada tema ganhou uma cor e fizemos várias experimentações até atingir um visual no qual elas conversassem bem umas com as outras sem poluir demais.

Solução
O bom design, sem dúvidas, simplifica.
Cores vibrantes, elementos gráficos simples, animações de negativo/positivo na hora do feedback, estatísticas de pontos e medalhas. Esta foi a receita para o sucesso da "brincadeira"
Apostamos muito em um design de conceito visual simples: cores vibrantes para ajudar no recall após uma sessão no jogo e elementos gráficos que pudessem ser transportados para quaisquer interface. A solução veio a partir das telas de cada tema com cores diferentes. Além disso, colocamos animações de negativo/positivo na hora do feedback da resposta e fizemos uma tela nova com as estatísticas de pontos e medalhas em um só lugar. O produto ficou mais atraente e interativo.
Resultados
O melhor do resultado
XXX
"Outracoisa* could really comprehend our core needs and deliver a consistent identity with stunning visuals for our product and is helping us consolidate as a top notch product in the voice space!"
Joel Wilson - CEO Matchbox